تخطي أوامر الشريط
التخطي إلى المحتوى الأساسي
تسجيل الدخول

    تطوير المناهج


    التغييرات الثانوية

    يمكن للتغييرات المقترحة للبرامج الحالية بجامعة قطر أن تُصنف إلى تغييرات ثانوية وتغييرات أساسية كما هو موضح في الجدول أدناه:

    التغييرات الثانوية التغييرات الأساسية
    إضافة/حذف المقررات الاختياريةإعادة هيكلة البرامج
    تبديل المقررات من دون التأثير على مجموع عدد الساعات المكتسبةتغيير الخطة الدراسية
    تغيير توصيف المقرر أو تغيير المتطلب السابق للمقررأي تغيير يؤثر على مجموع عدد الساعات المكتسبة
     إضافة/حذف مسار
     تغيير لغة التدريس
     تغيير مسمى المقرر

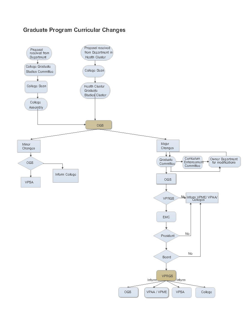
    تتطلب التغييرات الأساسية عدة موافقات بدءاً من مكتب الشؤون الأكاديمية للدراسات العليا إلى لجنة تطوير المناهج وانتهاءً بمجلس الأمناء كما يتضح في المخطط التالي.

    مخطط تغيير المناهج

    مخطط تغيير المناهج