Skip Ribbon Commands
Skip to main content
Sign In
business%20meetings-%20showarea

    Learning Outcomes Assessment

    Qatar University's Program Learning Outcome Assessment (PLOA) initiative is integral to enhancing the standard of education, the quality of academic programs, and the student learning experience. The Office of Integrated Learning oversees the implementation and compliance with the PLOA policies, guidelines, procedures, and processes across QU Health academic programs.

    The Accreditation and Assessment Department, within the Office of Integrated Learning, works closely with PLOA committees at University, College, and Department levels — thereby standardizing the assessment strategy and fostering a culture of continuous improvement within QU Health. The department also liaises with assessment coordinators to maintain the effectiveness of the assessment process. The university community, including both academic and non-academic staff, is engaged in this crucial evaluative effort.









     Content Editor ‭[4]‬

    PLOA Process


     Content Editor ‭[3]‬

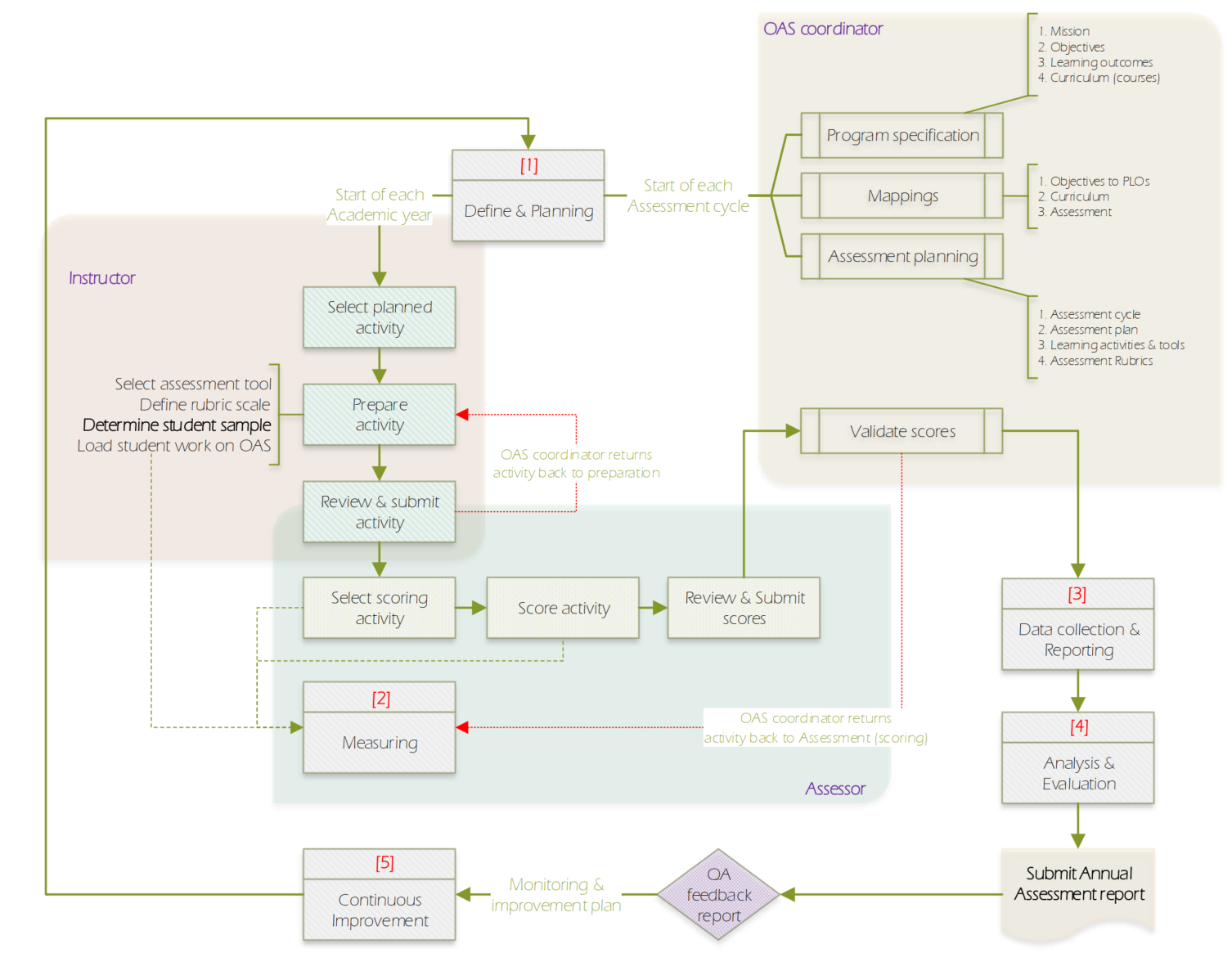
    PLOA Process Diagram
    Control and
     Feedback
    1
    Defining & 
    Planning
    2
    Measuring
    3
    Data Collection & 
    Reporting
    4
    Analysis
    5
    Continuous

    Improvement





     Content Editor ‭[2]‬


    Assessment Process:

    At QU Health, the PLOA Process is dynamic and continuous, tailored to QU Health and the university’s specific needs and structured around the Six Sigma DMAIC methodology. It includes five key phases: Defining & Planning, Measuring, Data Collection & Reporting, Analyzing, Improving, and a continuous Control & Feedback loop. This adaptive approach ensures a responsive and inclusive assessment that focuses on actively engaging faculty and staff in enhancing program quality. Through emphasizing student attainment of defined learning outcomes, the process departs from traditional metrics like grades, instead it uses direct and indirect methods for a holistic evaluation of program effectiveness.

    The PLO Assessment cycle spans multiple academic years, providing a consistent and in-depth evaluation framework. It prioritizes the development and implementation of continuous improvement plans to assess and enhance the impact on program performance. The approach, led by program and assessment coordinators, aligns with program-specific and institutional accreditation requirements. This commitment to academic excellence and quality assurance reflects QU Health and Qatar University’s dedication to fostering a culture of continuous improvement and self-evaluation.

    PLOA FlowChart
    PLOs Assessment Flowchart












     Content Editor ‭[1]‬

     PLOA Documents and Resources